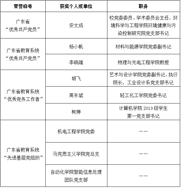
本网讯 从《中共广东省委关于表彰优秀共产党员、优秀党务工作者和先进基层党组织的决定》《中共广东省委教育工委 中共广东省教育厅党组关于表彰优秀共产党员、优秀党务工作者和先进基层党组织的决定》获悉,我校在广东省、广东省教育系统“两优一先”评比中获多项表彰。具体获奖情况如下:


在庆祝中国共产党成立100周年之际,中共广东省委授予了180名同志“广东省优秀共产党员”称号,其中6名来自教育系统。中共广东省委教育工委、中共广东省教育厅党组授予了83名同志“优秀共产党员”称号,授予74名同志“优秀党务工作者”称号,授予79个党组织“先进基层党组织”称号。
这次受到上级表彰的个人和集体,是我校在加强党的基层组织建设中涌现出来的先进典型,是广大共产党员和党务工作者、各基层党组织的缩影。全校广大共产党员和党务工作、各基层党组织要向他们学习,推动形成见贤思齐、争做先锋的良好氛围;大力弘扬信念坚定、对党忠诚、勇于担当、无私奉献的崇高品格;增强“四个意识”、坚定“四个自信”、做到“两个维护”,不忘初心、牢记使命,团结引领广大师生以一往无前的奋斗姿态、风雨无阻的精神状态,为学校在高水平大学建设新征程中创造新的更大成绩,为广东在全面建设社会主义现代化国家新征程中走在全国前列、创造新的辉煌不懈奋斗,以更加优异的成绩庆祝中国共产党成立100周年。